
3月31日上昼,三张实名检举税收犯法步履的函件在外交平台登陆热搜。函件表露,有东说念主在3月30日于国度税务总局上海市税务局检验局实名举报艺东说念主鞠婧祎。极目新闻记者致密到,30日本日,鞠婧祎与郭敬明合营的新剧《月鳞绮纪》曾传出将于31日定档、4月1日空降上线的音问。
极目新闻记者致密到,名为“实名举报信”上的本色表露,实名举报者提到,鞠婧祎在2024年全年申诉收入1100余万元征税,但“仅2024年6月-12月时刻,鞠婧祎参预的影视、商务等手脚就不下20多项,保守推断收入不少于5000万。”举报东说念主称,鞠婧祎瞒报比率达88%。

而国度税务总局上海市税务局检验局则开出了“接收回执”。

另一张明细图中,鞠婧祎在2024年6月-12月参与手脚的花式被列表呈现。包括FI手袋(举证东说念主输入伪善为FNEDI),范念念哲秋冬系列,百度舆图代言,浙江卫视跨年等等。
此前报说念
演员鞠婧祎被经纪公司喊话:涉嫌严重经济罪犯,将择日全网公开实名举报!
2025年12月18日,据白鹿视频报说念,丝芭传媒发文“致艺东说念主鞠婧祎的临了讨教”。
全文如下:
由于你和你的所谓个东说念主责任室屡次罔顾事实、假造假话,应用个东说念主影响力蒙蔽,误导粉丝和社会公众,并在行业内和收集平台传播对于我司的诸多作假信息,多方抹黑公司,刻意教唆不解真相的粉丝,致使私行为用收集水军等罪犯技术“网暴”我司,对我司的社会和买卖形象和平素的企业运营形成了极大伤害。试问是国度法制和公序良俗,社会公众的利益大也曾你的个东说念主私利大?是东说念主民人人和社会公众的力量大也曾暂时被你欺骗和误导的不解真相的粉丝的力量大?
在此临了一次条目你们坐窝收手,住手总共侵权抹黑步履,我司将以长久以来所掌捏的多半事实和你们的各样劣迹为依据,凑合你本东说念主和你的相关东说念主涂某某等涉嫌严重经济罪犯的步履,择日向国度有关监管机构,媒体和社会公众进行全网公开实名举报。特此讨教!
此前据红星新闻报说念,近日,丝芭传媒告状状称鞠婧祎合约至2033年激勉热议。12月15日,滚球app中国官方网站鞠婧祎方发声明,称与丝芭传媒的经纪合约已于2024年6月晦止,同期指控丝芭传媒伪造艺东说念主签名及授权。
同庚12月16日,丝芭传媒晒字迹坚毅回报否定伪造艺东说念主签名及授权。

对此,鞠婧祎方也请讼师发布了有关声明。

鞠婧祎方称两边合约已于2024年6月到期,丝芭传媒所谓补充合约系伪造,且该公司长久、屡次串同其相关公司通过坚贞“双重协议”的花式瞒哄演艺收入真确金额,幽囚、侵占本应属于鞠婧祎的演艺收入。
丝芭传媒则称鞠婧祎在行业内和有关平台上分布“个东说念主只拿到金额极低的工资,莫得业务分红并受到长久压榨”等流言,并公布了赐与鞠婧祎的收入和待遇。根据丝芭传媒此前所言,鞠婧祎合约2033年8月才到期。
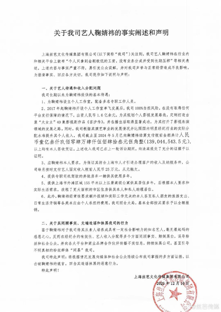
12月16日,@丝芭传媒发布“对于我司艺东说念主鞠婧祎的事实论述和声明”,称鞠婧祎在行业内和有关平台上分布“个东说念主只拿到金额极低的工资,莫得业务分红并受到长久压榨”等有关表述,与事实严重不符。
丝芭传媒回话鞠婧祎待遇和收入分派问题,称曾出资东说念主民币1.6亿余元,为鞠婧祎单飞发展后谋略影视发展门道,适度2024年5月,已向鞠婧祎结算支付税前金额计较139044543.5元,均有本东说念主签收凭证,并按月支付固定收入25万元(税前),还提供专职司机、房车供其使用多年,提供上海高等公寓供其居住。
丝芭回话鞠婧祎声明称,将根据情况发展延续公布多方面凭证,抵御鞠婧祎申斥抹黑的坏心步履。

12月17日,丝芭传媒再次发文质疑鞠婧祎,称其解约步履鬻矛誉盾,玩笔墨游戏。
鞠婧祎(Cecily),1994年6月18日设立于四川省遂宁市,影视演员、流行乐歌手。2013年11月2日,鞠婧祎凭借SNH48《戏院女神》团体公演风雅出说念。2016年,主演个东说念主首部魔幻剧《九有·天外城》,还曾出演《芸汐传》《热血长安》《新白娘子传说》等作品。
滚球app中国官方网站

备案号: